中国政府网
湖南省政府网
怀化市政府网
网站支持IPv6
无障碍浏览
长者专区
繁
登录
|
注册
首页
县政府
新闻中心
政务公开
解读回应
政府数据
政务服务
互动交流
走进溆浦
首页
>
政务公开
>
专题专栏
>
“一件事一次办”政策
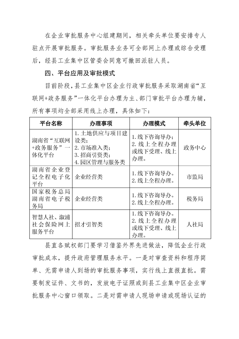
溆浦县工业集中区企业行政审批服务中心组建方案
发布时间: 2021-04-04 13:37
信息来源:溆浦县行政审批制度改革工作领导小组办公室
分享到