中国政府网
湖南省政府网
怀化市政府网
网站支持IPv6
无障碍浏览
长者专区
繁
登录
|
注册
首页
县政府
新闻中心
政务公开
解读回应
政府数据
政务服务
互动交流
走进溆浦
首页
>
政务公开
>
部门信息公开目录
>
县城市管理和综合执法局
>
文件通知
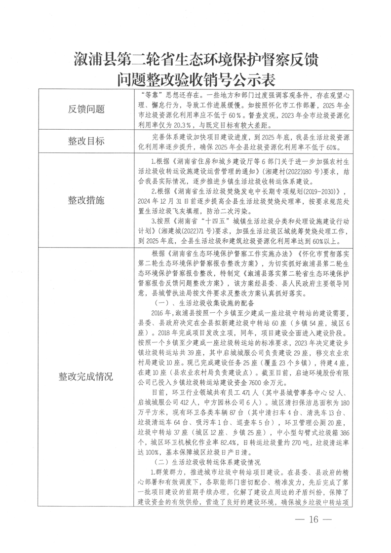
溆浦县第二轮生态环境保护督察反馈问题整改验收销号公示表(问题三)
发布时间: 2025-12-09 09:46
信息来源:溆浦县城市管理和综合执法局
初审:周坚
复审:颜燕
终审:韩毅
分享到