中国政府网
湖南省政府网
怀化市政府网
网站支持IPv6
无障碍浏览
长者专区
繁
登录
|
注册
首页
县政府
新闻中心
政务公开
解读回应
政府数据
政务服务
互动交流
走进溆浦
首页
>
政务公开
>
部门信息公开目录
>
县文化旅游广电体育局
>
文件通知
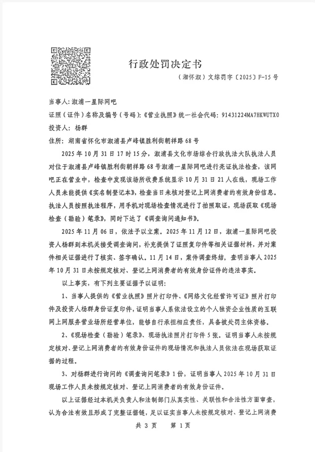
行政处罚决定书--溆浦一星际网吧 (湘怀溆)文综罚字 〔2025〕F-15号
发布时间: 2025-12-02 12:29
信息来源:溆浦县文体旅游局
初审:熊积彬
复审:吴晓鹏
终审:石艳梅
分享到