中国政府网
湖南省政府网
怀化市政府网
网站支持IPv6
无障碍浏览
长者专区
繁
登录
|
注册
首页
县政府
新闻中心
政务公开
解读回应
政府数据
政务服务
互动交流
走进溆浦
首页
>
政务公开
>
部门信息公开目录
>
县发展和改革局
>
文件通知
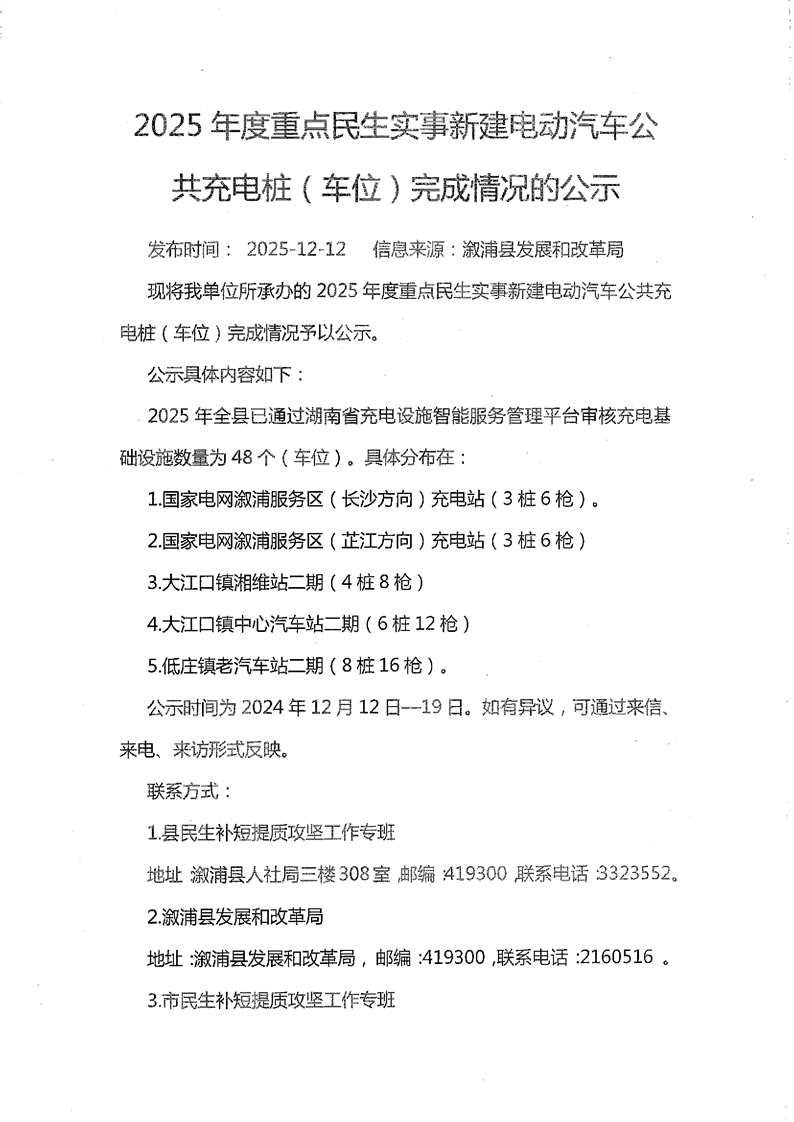
2025年度重点民生实事新建电动汽车公共充电桩(车位)完成情况的公示
发布时间: 2025-12-12 16:27
信息来源:溆浦县发展和改革局
初审:何润雄
复审:李洋
终审:李天乐
分享到