中国政府网
湖南省政府网
怀化市政府网
网站支持IPv6
无障碍浏览
长者专区
繁
登录
|
注册
首页
县政府
新闻中心
政务公开
解读回应
政府数据
政务服务
互动交流
走进溆浦
首页
>
政务公开
>
部门信息公开目录
>
县自然资源局
>
文件通知
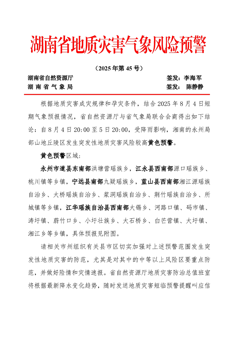
湖南省地质灾害气象风险预警202545 8.4
发布时间: 2025-08-04 10:35
信息来源:溆浦县自然资源局
初审:戴春华
复审:陈刚
终审:覃生年
分享到