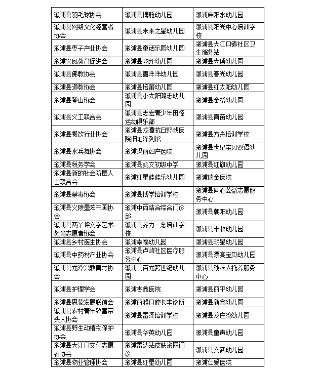
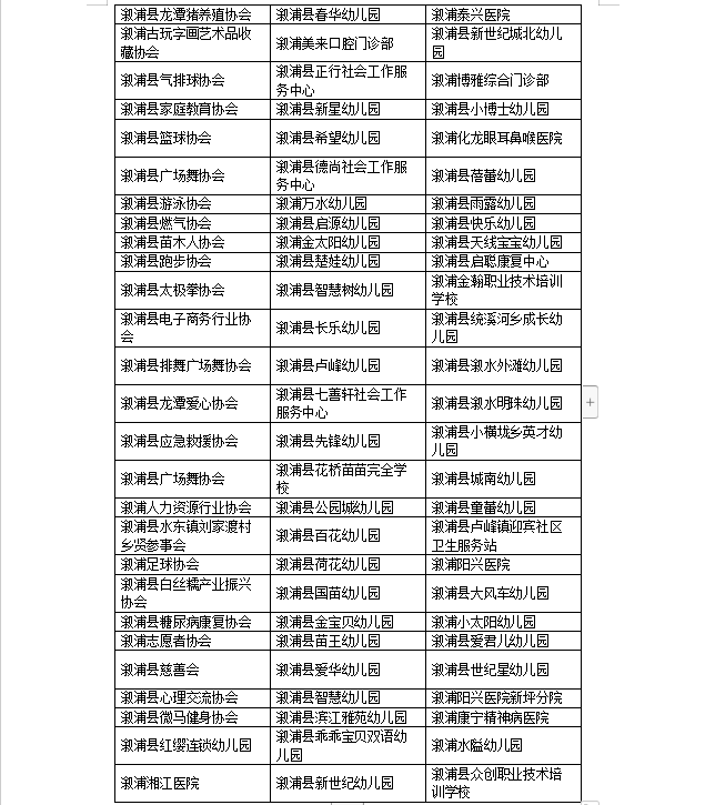
溆浦县民政局2023年度社会组织年检公告

发布时间: 2024-07-15 11:38 信息来源:溆浦县民政局

根据国务院《社会团体登记管理条例》《民办非企业单位登记管理暂行条例》和民政部《社会团体年度检查办法》《民办非企业单位年度检查办法》的有关规定,溆浦县民政局对全县2023年6月30日前登记的社会组织开展了年度检查。现将年检结果公告如下:

一、年检合格的社会组织153家

二、年检基本合格的社会组织4家

三、未参检的社会组织14家

初审: 复审: 终审: