中国政府网
湖南省政府网
怀化市政府网
网站支持IPv6
无障碍浏览
长者专区
繁
登录
|
注册
首页
县政府
新闻中心
政务公开
解读回应
政府数据
政务服务
互动交流
走进溆浦
首页
>
政务公开
>
部门信息公开目录
>
县教育局
>
文件通知
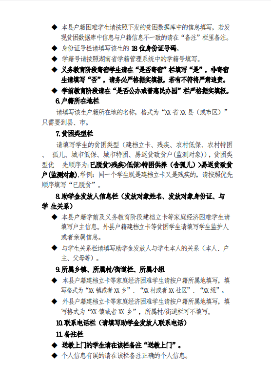
溆浦县 2026年春季学期学生资助工作安排
发布时间: 2026-03-16 11:36
信息来源:溆浦县教育局
初审:覃虹
复审:王仟
终审:刘丽花
分享到